Finance

仿真中(zhong)國(guo)金(jin)融(rong)(rong)(rong)市場,利用計算機技術開發虛擬市場經濟(ji)環境(jing),以實(shi)(shi)體(ti)(ti)項(xiang)目(mu)投(tou)資(zi)(zi)(zi)(zi)(zi)(zi)為目(mu)的(de)(de)(de)(de),涵蓋項(xiang)目(mu)投(tou)融(rong)(rong)(rong)資(zi)(zi)(zi)(zi)(zi)(zi)決(jue)(jue)策(ce)中(zhong)涉(she)及的(de)(de)(de)(de)主要理論和(he)方(fang)法(fa),注重理論與實(shi)(shi)際相結合,正確的(de)(de)(de)(de)把(ba)握金(jin)融(rong)(rong)(rong)決(jue)(jue)策(ce)。通過(guo)投(tou)資(zi)(zi)(zi)(zi)(zi)(zi)決(jue)(jue)策(ce)、不確定性(xing)分析(xi)、風險(xian)分析(xi)、融(rong)(rong)(rong)資(zi)(zi)(zi)(zi)(zi)(zi)方(fang)案(an)的(de)(de)(de)(de)相關分析(xi)、項(xiang)目(mu)評價以及針對具體(ti)(ti)行業(ye)(ye)的(de)(de)(de)(de)投(tou)融(rong)(rong)(rong)資(zi)(zi)(zi)(zi)(zi)(zi)決(jue)(jue)策(ce),融(rong)(rong)(rong)入(ru)近年來我國(guo)基礎設施(shi)建(jian)設、房地產(chan)、公(gong)共事業(ye)(ye)項(xiang)目(mu)和(he)中(zhong)外合資(zi)(zi)(zi)(zi)(zi)(zi)項(xiang)目(mu)的(de)(de)(de)(de)投(tou)融(rong)(rong)(rong)資(zi)(zi)(zi)(zi)(zi)(zi)決(jue)(jue)策(ce)實(shi)(shi)踐(jian)新聞來影響股(gu)市、債券、基金(jin)等虛擬金(jin)融(rong)(rong)(rong)市場,充分體(ti)(ti)現在投(tou)融(rong)(rong)(rong)資(zi)(zi)(zi)(zi)(zi)(zi)決(jue)(jue)策(ce)教(jiao)學實(shi)(shi)踐(jian)領域(yu)的(de)(de)(de)(de)前瞻(zhan)性(xing)、內容(rong)的(de)(de)(de)(de)新穎(ying)性(xing)以及方(fang)法(fa)的(de)(de)(de)(de)實(shi)(shi)用性(xing)。企(qi)業(ye)(ye)投(tou)融(rong)(rong)(rong)資(zi)(zi)(zi)(zi)(zi)(zi)是(shi)企(qi)業(ye)(ye)的(de)(de)(de)(de)財(cai)務行為,其決(jue)(jue)策(ce)就(jiu)是(shi)企(qi)業(ye)(ye)的(de)(de)(de)(de)財(cai)務戰(zhan)略。本軟件就(jiu)是(shi)為了讓(rang)學生熟(shu)悉(xi)銀行貸(dai)款(kuan)(kuan)、企(qi)業(ye)(ye)間(jian)貸(dai)款(kuan)(kuan)、民間(jian)貸(dai)款(kuan)(kuan)、私募(mu)股(gu)權、企(qi)業(ye)(ye)上(shang)市等融(rong)(rong)(rong)資(zi)(zi)(zi)(zi)(zi)(zi)手段和(he)銀行存款(kuan)(kuan)、債券、股(gu)票、基金(jin)、融(rong)(rong)(rong)資(zi)(zi)(zi)(zi)(zi)(zi)融(rong)(rong)(rong)券和(he)房地產(chan)投(tou)資(zi)(zi)(zi)(zi)(zi)(zi)等投(tou)資(zi)(zi)(zi)(zi)(zi)(zi)方(fang)案(an),熟(shu)悉(xi)各(ge)種投(tou)資(zi)(zi)(zi)(zi)(zi)(zi)和(he)融(rong)(rong)(rong)資(zi)(zi)(zi)(zi)(zi)(zi)方(fang)案(an)分析(xi),使學生更(geng)深的(de)(de)(de)(de)理解投(tou)融(rong)(rong)(rong)資(zi)(zi)(zi)(zi)(zi)(zi)各(ge)種工具的(de)(de)(de)(de)使用。 并且通過(guo)融(rong)(rong)(rong)資(zi)(zi)(zi)(zi)(zi)(zi)和(he)各(ge)種虛擬經濟(ji)的(de)(de)(de)(de)投(tou)資(zi)(zi)(zi)(zi)(zi)(zi),可(ke)以獲(huo)得(de)更(geng)多的(de)(de)(de)(de)流動資(zi)(zi)(zi)(zi)(zi)(zi)金(jin),投(tou)入(ru)到企(qi)業(ye)(ye)的(de)(de)(de)(de)實(shi)(shi)體(ti)(ti)經濟(ji)發展中(zhong),從而擴大企(qi)業(ye)(ye)的(de)(de)(de)(de)整(zheng)體(ti)(ti)規(gui)模(mo)。
軟(ruan)件分為(wei)管理(li)(li)員、教(jiao)師(shi)(shi)(shi)和學生三層管理(li)(li)結構(gou)。管理(li)(li)員除(chu)管理(li)(li)教(jiao)師(shi)(shi)(shi)賬號(hao),還(huan)需輔助教(jiao)師(shi)(shi)(shi)進行(xing)實(shi)驗(yan)基礎數(shu)據的(de)設(she)置(zhi)以(yi)及系統的(de)管理(li)(li)維(wei)護工作。教(jiao)師(shi)(shi)(shi)是實(shi)驗(yan)的(de)發起者(zhe),設(she)置(zhi)虛擬環境(jing)參數(shu),可實(shi)時查看學生的(de)實(shi)驗(yan)情況。
軟件結構圖:
功能模塊:


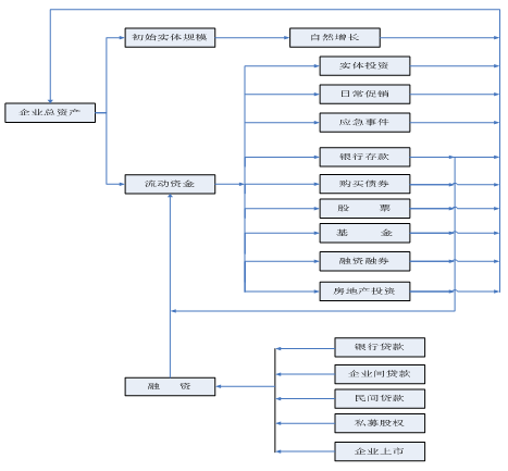
投(tou)融(rong)資(zi)(zi)(zi)決策(ce)實驗是由(you)學(xue)生扮演各種企(qi)業(ye),教師給定企(qi)業(ye)的初始資(zi)(zi)(zi)金,分為固(gu)定資(zi)(zi)(zi)產(chan)和(he)流(liu)動(dong)資(zi)(zi)(zi)金兩(liang)部分,學(xue)生可以合理(li)分配流(liu)動(dong)資(zi)(zi)(zi)金,利用(yong)銀行存款(kuan)、銀行貸(dai)款(kuan)、債(zhai)券、股(gu)票、基金、融(rong)資(zi)(zi)(zi)融(rong)券、房地產(chan)、企(qi)業(ye)間(jian)貸(dai)款(kuan)、民(min)間(jian)貸(dai)款(kuan)、私募(mu)股(gu)權、企(qi)業(ye)上市等投(tou)融(rong)資(zi)(zi)(zi)手段(duan),積累實體投(tou)資(zi)(zi)(zi)資(zi)(zi)(zi)金。

資金流:

1.軟件結構簡單,內容豐富(fu)
系統實訓內容主(zhu)要模塊包括(kuo)(kuo)市(shi)場環境、實體投(tou)(tou)(tou)資(zi)、融資(zi)、投(tou)(tou)(tou)資(zi)報告以(yi)及財務(wu)報告。通過投(tou)(tou)(tou)資(zi)和融資(zi)兩類決策積累資(zi)金,最終進(jin)行(xing)實體投(tou)(tou)(tou)資(zi)。軟(ruan)件中(zhong)(zhong)包含所有的(de)投(tou)(tou)(tou)融資(zi)方法(fa),包括(kuo)(kuo):投(tou)(tou)(tou)資(zi)中(zhong)(zhong)的(de)銀(yin)行(xing)貸(dai)款(kuan)、債權、股票、基(ji)金、融資(zi)融券、房地產,融資(zi)中(zhong)(zhong)的(de)銀(yin)行(xing)貸(dai)款(kuan)、企(qi)業(ye)間(jian)貸(dai)款(kuan)、民間(jian)貸(dai)款(kuan)、私募(mu)股權、企(qi)業(ye)上(shang)市(shi)。
2.清晰(xi)的債權、股票、基金走勢圖
隨著宏觀因素(su)、交易因素(su)以及(ji)新聞因素(su)的影響,債權、股票、基金(jin)的價格隨之變化。系統根(gen)據內置(zhi)函數顯示債權、股票和基金(jin)的周期走(zou)勢(shi)圖(tu)。通過條(tiao)件搜索查看周期走(zou)勢(shi)圖(tu),結合(he)影響因素(su)準(zhun)確(que)的分析變化趨(qu)勢(shi)。
3.財務自動統計
提(ti)供(gong)財(cai)務(wu)報(bao)告模塊(kuai),包含財(cai)務(wu)統計、財(cai)務(wu)明(ming)細、融(rong)資(zi)明(ming)細、投資(zi)明(ming)細。系統自動(dong)統計并(bing)顯示財(cai)務(wu)的(de)收(shou)支(zhi)圖、財(cai)務(wu)明(ming)細、實體資(zi)金明(ming)細、流(liu)動(dong)資(zi)金明(ming)細以及投融(rong)資(zi)明(ming)細。實驗(yan)者(zhe)可隨(sui)時(shi)查看財(cai)務(wu)統計,便于掌握資(zi)金的(de)流(liu)入(ru)、流(liu)出。
4.注重教學實踐,仿真(zhen)市場環境
現代化的教學(xue)方法(fa),將所學(xue)的金融知識運用到模(mo)(mo)擬實踐中。通(tong)過某種(zhong)算法(fa)將現實中各指標(biao)變化情況模(mo)(mo)擬出來,查(cha)看宏觀(guan)指標(biao):GDP增長率(lv)(lv)(lv)走(zou)(zou)(zou)勢(shi)(shi)圖、當年(nian)利率(lv)(lv)(lv)走(zou)(zou)(zou)勢(shi)(shi)圖、通(tong)貨膨(peng)脹率(lv)(lv)(lv)走(zou)(zou)(zou)勢(shi)(shi)圖、信貸(dai)額度調整(zheng)率(lv)(lv)(lv)走(zou)(zou)(zou)勢(shi)(shi)圖、原油價格走(zou)(zou)(zou)勢(shi)(shi)圖、匯率(lv)(lv)(lv)走(zou)(zou)(zou)勢(shi)(shi)圖等,讓學(xue)生(sheng)了解(jie)整(zheng)個市(shi)場環境的變化情況。
5.開(kai)放式的(de)管理機制
提供教師管(guan)理(li)員共同管(guan)理(li)實(shi)驗(yan)(yan)(yan)基(ji)礎數(shu)據(ju),教師端可以(yi)手動控(kong)制實(shi)驗(yan)(yan)(yan)的(de)(de)開啟、暫停。實(shi)驗(yan)(yan)(yan)中教師可實(shi)時查看(kan)實(shi)驗(yan)(yan)(yan)操作日志、得(de)分、企(qi)(qi)業排名等(deng)實(shi)驗(yan)(yan)(yan)相關過(guo)程數(shu)據(ju)。在實(shi)驗(yan)(yan)(yan)過(guo)程中,教師可添加投資(zi)項目以(yi)及審批企(qi)(qi)業上市實(shi)驗(yan)(yan)(yan)的(de)(de)控(kong)制。